
《方案》指出,2020年1月1日零时起,水生生物保护区和长江江西段实行全面禁捕。2021年1月1日零时起鄱阳湖实行全面禁捕。其他水域由各相关市县政府 根据相关规定制定禁捕退捕政策并实施。
《方案》明确,在2019年10月底前要全面完成辖区内渔民身份、渔船渔具、土地资料、就业方向、职业培训需求等基本情况的登记确认工作。
《方案》要求,要科学制订捕捞证注销及禁捕船网工具回收处置办法,明确捕捞船网回收时间、类型、程序、补偿标准等,对禁捕水域的合法捕捞渔船、网具、动力机械进行合理回收补偿和处置。
《方案》强调,要强化社会保障,对符合条件的退捕渔民,将其纳入相应的社会保险范围;要探索退捕渔民移民路径,制订符合湖区特色的退捕渔民移民政策;要加强就业创业帮扶,切实加强创业指导、培训和跟踪服务和就业援助工作;要壮大渔村集体经济,以专业捕捞渔村为重点,精准制定产业扶助政策;要建立退捕生态补偿机制;要加大渔业资源保护与利用。
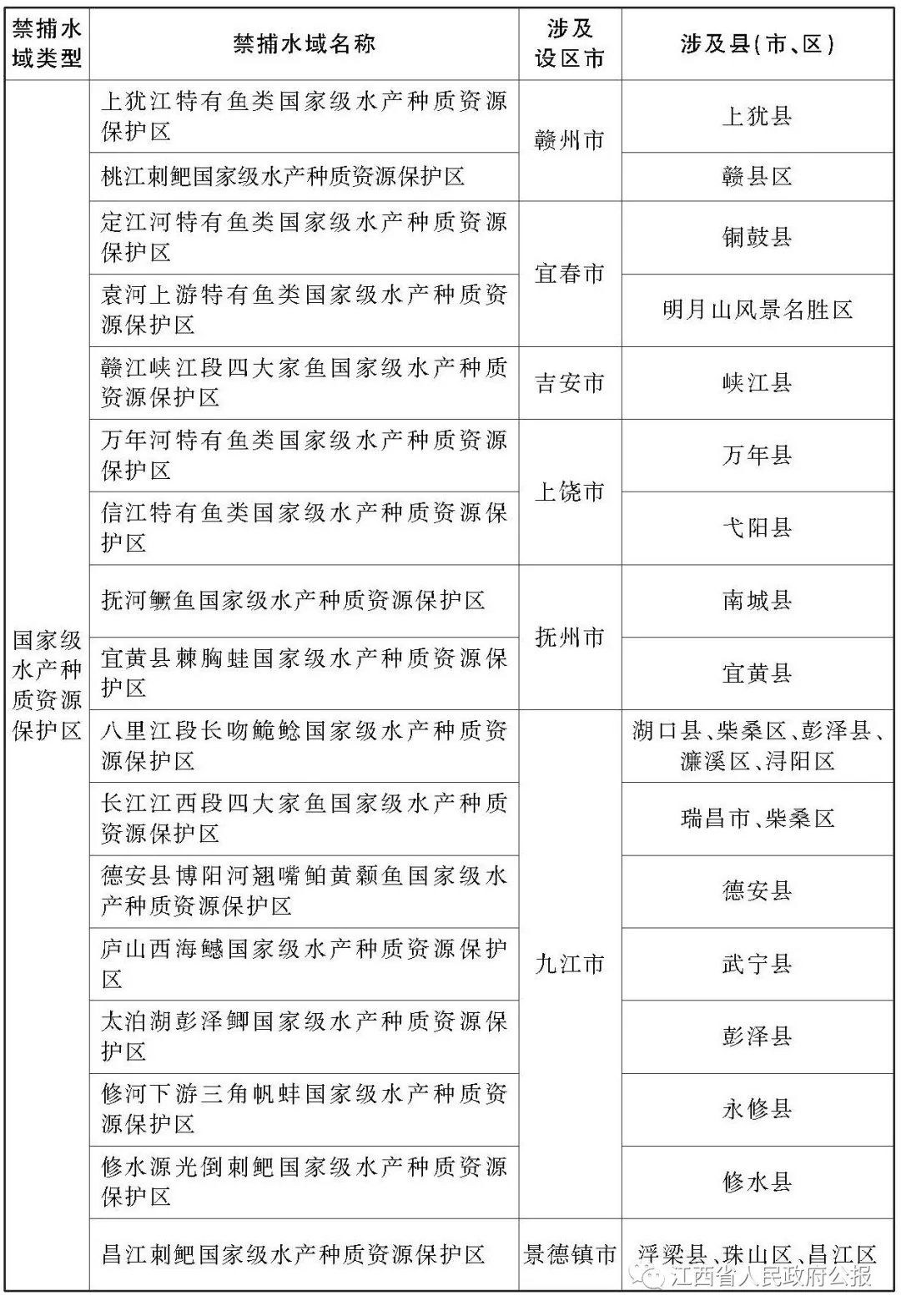
那么具体是哪些水域禁捕?一起来看看!↓↓↓




微信公众号
